Wizualizacja danych pomiarowych na obiektach 3D jako sposób szybkiej i efektywnej oceny stanu urządzeń

Rafał Gasz print

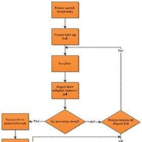
Rys. 1. Algorytm zaimplementowany w aplikacji [The algorithm implemented in the application]

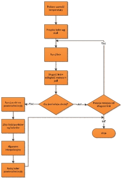
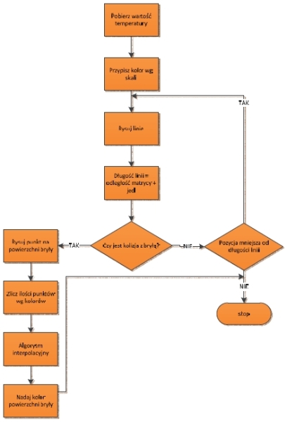
Rys. 1. Algorytm zaimplementowany w aplikacji [The algorithm implemented in the application]

Wizualizacja danych pomiarowych, zebranych w wyniku badania temperatury obiektów, była przyczynkiem do stworzenia doskonałego narzędzia do przeprowadzania wstępnej analizy stanu urządzeń na podstawie rozkładu temperatury. W artykule przedstawiono sposób wykorzystania mapowania termogramów na obiektach 3D w celu wizualizacji rozkładu temperatury.

 

Visualization of measurement data on 3D objects as a means of rapid and effective assessment of the equipment

Abstract – The article presents how to use thermal image mapping on 3D objects. With the visualization of measurement data obtained from the temperature study of objects, obtained a good tool to carry out an initial analysis of the devices based on the temperature distribution.

 

1. Wstęp

Poprawne i szybkie diagnozowanie urządzeń jest jednym z ważniejszych zadań wykonywanych podczas ich eksploatacji. Odpowiednio przeprowadzona diagnoza umożliwia ocenę zużycia poszczególnych elementów urządzeń, stanowisk i linii produkcyjnych oraz różnego rodzaju maszyn. Dzięki wcześnie wykrytym i zdiagnozowanym wadom lub usterkom możliwe jest przeprowadzanie działań naprawczych jeszcze przed wystąpieniem awarii. Czas wykonywania diagnozy oraz odpowiednia wizualizacja danych pomiarowych i poprawna ich interpretacja mają także duże znaczenie dla diagnozy poawaryjnej.

Przewidywanie awarii oraz szybka diagnoza mają na celu wydłużenie czasu eksploatacji poszczególnych urządzeń (które wraz z upływem czasu użytkowania starzeją się), uniknięcie niepotrzebnych przestojów w produkcji, a także podnoszenie bezpieczeństwa pracowników obsługiwanych maszyn lub urządzeń. Dlatego wdrażane są różnego rodzaju techniki obsługi, skierowane na ograniczenie wystąpienia uszkodzeń.

Pojawia się jednak pytanie, jaką metodę pomiarów oraz obrazowania wyników należy zaproponować, by można było w prosty sposób stwierdzić zużycie lub awarię danego elementu. W artykule przedstawiono wizualizację danych otrzymanych w wyniku pomiarów termowizyjnych, odwzorowanych na modelu 3D.

2. Pomiary

Przeglądając wykonane na obiekcie zdjęcia termograficzne, można zaobserwować zużycie lub początki zniszczenia podzespołów urządzenia, dzięki czemu można wcześniej taki podzespół wymienić, zapobiegając jego awarii. Natomiast w przypadku już zaistniałej awarii, można w sposób szybki i łatwy zidentyfikować uszkodzony element.

Analiza zdjęć wykonywanych w podczerwieni znajduje zastosowanie w wielu dziedzinach [3, 6], np. w budownictwie, energetyce, przemyśle wytwórczym, również w medycynie itd. Ich analiza pozwala w łatwy sposób zlokalizować miejsce występowania wady lub zużycia materiału. Miejsca takie charakteryzują się zazwyczaj temperaturę wyższą od temperatury innych elementów. Wykonywanie badań za pomocą kamer termowizyjnych można realizować podczas normalnej pracy urządzenia, co stanowi istotną zaletę tej metody. Oprócz wykorzystania termowizji w budownictwie, gdzie jej zastosowanie jest szeroko rozpowszechnione, pomiary termowizyjne znajdują także duże zastosowanie w energetyce na wszystkich etapach produkcji, przesyłu i odbioru energii elektrycznej. Szerokim obszarem zastosowań termowizji jest także przemysł – najczęściej stosuje się ją w przemyśle: szklarskim, hutniczym, rafineryjnym, motoryzacyjnym, lotniczym, chemicznym, petrochemicznym czy w medycynie (do lokalizowania ognisk nowotworowych). Badania termowizyjne umożliwiają zlokalizowanie miejsca, w którym wystąpiła awaria, lub wskazanie miejsca wystąpienia potencjalnej awarii [4]. Analiza kolorów poszczególnych pikseli może poinformować o miejscu występowania odstępstw od sąsiadujących pikseli. Zazwyczaj elementy w stanie awaryjnym mają temperaturę wyższą od elementów dobrze zachowanych.

Tak zdobyte dane pomiarowe należy w odpowiedni sposób zaprezentować. Ponieważ najlepszym sposobem obrazowania dużej liczby danych jest ich interpretacja graficzna, autor zaproponował przedstawienie wcześniej wykonanych termogramów na obiekcie 3D wymodelowanym w środowisku do komputerowego wspomagania projektowania. Aby było możliwe przedstawienie danych, które są dostępne w postaci dwuwymiarowej na obiekcie trójwymiarowym, konieczne jest wykonanie operacji mapowania.

3. Wizualizacja pomiarów

Wydajne systemy komputerowe, wykorzystujące wysokiej jakości algorytmy mapowania, są bardzo kosztowne obliczeniowo [7], ponieważ wymagane jest dokładne zwizualizowanie perspektywy. W trakcie mapowania piksele z obrazu źródłowego są przetwarzane w linii prostej na
model. Podczas przenoszenia pikseli na model są one odwzorowywane zgodnie z wartościami pikseli źródłowych, natomiast piksele znajdujące się z tyłu modelu są dopełniane sztucznie (utworzenie nowego piksela na podstawie pikseli sąsiadujących z pikselem tworzonym tak, aby był on jak najlepiej dopasowany optycznie do przetwarzanego obrazu). Najczęściej dopełnienia wykonywane są za pomocą jednego
z czterech algorytmów interpolacyjnych:

  • Interpolacja metodą “najbliższego sąsiada” (ang. nearest neighbor) – przy powiększaniu odbywa się wierne kopiowanie najbliższego piksela. Jest to jedyna interpolacja niepowodująca rozmycia kształtów – owo rozmycie jest jednak najczęściej potrzebne dla zachowania naturalnego wyglądu obrazu.
  • Interpolacja dwuliniowa (ang. bilinear) – metoda pośrednia, nieco bardziej obciążająca komputer, ale i dająca lepszy, łagodniejszy obraz. Piksele są powielane lub redukowane z uwzględnieniem koloru czterech sąsiednich pikseli, stykających się z danym pikselem bokami.
  • Interpolacja dwusześcienna (ang. bicubic) – daje najlepszy efekt końcowy, opcja domyślna większości programów. Krawędzie są naturalnie, łagodnie rozmyte, a obraz po transformacji bardziej przypomina obraz początkowy niż obrazy uzyskane poprzednio wymienionymi metodami. Metoda polega na uwzględnieniu kolorów wszystkich ośmiu pikseli stykających się bokami lub rogami z danym pikselem.
  • Interpolacja algorytmem Lanczosa – uwzględnia sąsiadujące punkty w kwadratach 4 × 4, 6 × 6 lub 8 × 8. W pierwszym przypadku algorytm daje wyniki zbliżone do interpolacji dwusześciennej, w pozostałych daje lepsze wyniki, ale czas wykonania obliczeń jest znacząco dłuższy.

W porównaniu z przekształceniami prostymi, jak skalowanie czy obrót, mapowanie wymaga dużo więcej pamięci operacyjnej komputera. Odwzorowania, które korzystają z linii skanowania, mają na uwadze wypatrzenie perspektywy. Metoda ta nazywana jest czasem „mapowaniem tekstur w kierunku” [8]. Eliminuje ona drogie obliczeniowo metody dzielenia, niestety, kosztem dokładności [8]. Zamiast skanowania w normalnej kolejności linii skanowania rastrowego, algorytm jest przetwarzany w specjalnym kierunku linii skanowania w obrazie źródłowym. Taki kierunek skanowania ma tę właściwość, że równoległe linie skanowane w obrazie źródłowym pozostają równoległe w obiekcie docelowym. Korzyści wynikające ze stosowania tego algorytmu to:

  • zmniejszenie złożoności obrazu, punktu widzenia oraz poprawa wypaczenia przez wyeliminowanie podziału na piksel,
  • wykonanie dokładnego (przez włączenie antyaliasingu) filtrowania anizotropowego przy zagwarantowaniu minimum dodatkowych kosztów,
  • korekcja wad spowodowanych przez cieniowanie,
  • optymalizacja przepustowości pamięci dzięki jednokrotnemu pobieraniu danych o każdym źródłowym pikselu.

Gdy kierunek przeszukiwania w przestrzeni jest równoległy do płaskiej powierzchni, linie skanowania w obu obrazach są równoległe do siebie. Znajdują się także w równo odległych punktach wzdłuż linii skanowania próbki. Dzięki temu linie równoległe do projekcji zachowują paralelizm obu obrazów w dowolnym kierunku. Tym samym linie skanowania obrazów rastrowych bardzo dobrze odzwierciedlają na obiekcie kolejne piksele, przy czym działania te nie wymagają dużego nakładu obliczeniowego.

4. Aplikacja mapująca

W zrealizowanej aplikacji zaproponowany został autorski algorytm mapowania danych z termografu na obiekcie 3D. Schemat algorytmu zobrazowano na rys. 1. Głównym celem wykonanej aplikacji jest nadanie barwy (zgodnie z barwą odpowiadającą temperaturze uzyskanej z pomiarów) modelowi trójwymiarowemu badanego obiektu. Aplikacja jest uniwersalna, gdyż umożliwia wykonywanie dowolnych modeli badanych urządzeń zgodnie z dokumentacją techniczną.

Na potrzeby artykułu wykonano badania instalacji grzewczej (rys. 2) oraz wizualizację otrzymanych wyników przeprowadzoną przy pomocy operacji mapowania. Model obiektu został wykonany w środowisku AutoCAD 2011. Ponieważ istnieje możliwość tworzenia własnych bibliotek, które rozszerzają funkcje tego środowiska, wykonana aplikacja została napisana w języku C#. Do komunikacji z programem AutoCAD wykorzystano interfejs ObjectARX.

Algorytm został dostosowany do wykonania mapowania przy użyciu dostępnych informacji i danych oraz możliwości środowiska AutoCAD. Zasada działania algorytmu obejmuje wykonanie kilku kroków. Początkowo pobierana jest wartość temperatury z utworzonego wcześniej pliku .csv (który zawiera wartości temperatur poszczególnych pikseli). Następnie każdej wartości jest przyporządkowywany kolor odpowiadający wysokości reprezentowanej przez nią temperatury. Dalej, po ustaleniu koloru dla wartości temperatury, kolor jest przyporządkowany rysowanej linii. Od ustalonego punktu w kierunku modelu jest rysowana linia o ustalonym kolorze. Długość tej linii określona jest odległością wykonywania zdjęć, czyli odległością matrycy aparatu od modelu. W ten sposób, kolejno piksel po pikselu, cały termogram jest przerysowywany w środowisku. Kolejnym krokiem jest sprawdzenie, które linie zawierają się w modelu. Jeśli wyrysowana linia zawiera się w modelu, na jego powierzchni zostaje wyrysowany punkt odpowiadający wartości reprezentowanej temperatury (rys. 3).

Po oznaczeniu wszystkich wartości temperatur następuje proces interpolacji wyznaczonych punktów. W czasie interpolacji porównywane są kolejne punkty sąsiednie. Jeśli trzy z nich mają identyczny kolor (odbiegający od reszty modelu), nie podlegają uśrednianiu. Takie miejsce może być potencjalnym miejscem występowania uszkodzenia. Po jego dokonaniu cały obszar modelu został pokryty punktami reprezentującymi temperaturę. Jak widać na rys. 4, modelowi instalacji zostały nadane kolory zgodnie z wartościami temperatur, jakie otrzymano podczas pomiarów. Zbędne informacje, np. dotyczące temperatury tła, zostały pominięte.

5. Podsumowanie

Odpowiednie przedstawienie dużej liczby danych może wspomóc proces diagnostyczny urządzeń. Wykorzystując metody mapowania takich wyników, możliwa jest prosta interpretacja otrzymanych wyników na obiektach 3D, co ułatwia prezentowanie wyników oraz analizę błędów. Takie postępowanie przyspieszy proces diagnozowania oraz może być bez większych problemów zaimplementowane w obecnie stosowanych strategiach remontowych.

Zaproponowaną metodę można zastosować do różnego rodzaju elementów konstrukcyjnych lub urządzeń. Wymaga ona jedynie dostępu do wykonanego termogramu oraz wykonania modelu w środowisku CAD. Obecny rozwój aplikacji zmierza do zautomatyzowania procesu wykrywania różnic w temperaturze na powierzchni obiektów, jak również zautomatyzowania tworzenia modeli trójwymiarowych. Implementowane są metody fotogrametryczne, mające na celu zautomatyzowanie tworzenia modeli, bez konieczności ich modelowania na podstawie dokumentacji technicznej.

Bibliografia

  1. Cyganek B.: Komputerowe przetwarzanie obrazów trójwymiarowych, Akademicka Oficyna Wydawnicza Exit, Warszawa 2002.
  2. Iwankowski M.: Metody morfologiczne w przetwarzaniu obrazów cyfrowych. Akademicka Oficyna Wydawnicza Exit, Warszawa 2009.
  3. Madura H.: Pomiary termowizyjne w praktyce, Agenda Wydawnicza PAK, Warszawa 2004.
  4. Malina W.: Rozpoznawanie obrazów, Warszawa 2010.
  5. Rafajłowski E.: Algorytmy przetwarzania obrazów, Oficyna Wydawnicza Politechniki Wrocławskiej, Wrocław 2009.
  6. Rudowski G.: Termowizja i jej zastosowanie, Wydawnictwo Komunikacji i Łączności, Warszawa 1990.
  7. Baoquan B.: Forward Image Mapping, State University of NY 2010.
  8. Farris J.: View Synthesis by Image Mapping and Interpolation, University of Sydney 2006.
  9. Tian L.: An automatic image-map alignment algorithm, 2009.

mgr inż. Rafał Gasz

Jest doktorantem w dyscyplinie Automatyki i Robotyka na Politechnice Opolskiej. W 2011 r. ukończył z wyróżnieniem studia informatyczne w specjalności: komputerowe wspomaganie projektowania na Wydziale Elektrotechniki, Automatyki i Informatyki Politechniki Opolskiej. Podczas swoich studiów czynnie brał udział w życiu naukowym uczelni. Należał do dwóch kół naukowych – koła PIXEL oraz  nfoVOLT. Jego zainteresowania naukowe krążą wokół tematyki związanej z przetwarzaniem obrazów, fotogrametrią, oraz diagnostyką. Prywatnie interesuje się politologią i historią. Czas wolny spędza aktywnie – grając w siatkówkę oraz biegając. Jest zapalonym miłośnikiem Indoor Cyclingu.