Robot mobilny o zmiennym sposobie lokomocji – konstrukcja mechaniczna i elektroniczna

Dawid Seredyński, Tomasz Winiarski, Konrad Banachowicz, Michał Walęcki, Maciej Stefańczyk, Piotr Majcher print

Rys. 1. Baza jezdna robota [Robot’s mobile base]

Rys. 1. Baza jezdna robota [Robot’s mobile base]

W artykule przedstawiono opis konstrukcji mechanicznej oraz sterowników elektronicznych robota mobilnego o dwóch współosiowych kołach, poruszającego się w dwóch trybach lokomocji: dynamicznie stabilnym oraz statycznie stabilnym. Robot może zmieniać tryb ruchu przez automatyczny manewr wstawania do pionu.

 

Mobile robot with two modes of locomotion – mechanical and electronic design

Abstract – The article describes mechanical and electronic design of mobile robot with two coaxial wheels, that can move in two modes of locomotion: dynamically stable and statically stable. The robot can switch between these two modes with automatic maneuver.

 

Robot mobilny Ryś to platforma mobilna o dwóch współosiowych kołach. Sterowanie robotem odbywa się na zasadzie napędu różnicowego, przez sterowanie prędkościami obrotowymi kół. Robot może poruszac się w dwóch trybach: stabilnym dynamicznie, utrzymujac równowage w pozycji pionowej, przy zachowanym kontakcie dwóch kół z podłozem, oraz w trybie stabilnym statycznie, w którym występuje dodatkowy, trzeci punkt podparcia – miękki zderzak.

Roboty dwukołowe o napędzie różnicowym charakteryzuja się stosunkowo prostym opisem kinematyki [2–4, 9]. Ich główna wada, widoczna zwłaszcza w przypadku robotów stabilnych statycznie o napędzie czołgowym [7, 10], jest trudny do oszacowania poślizg kół, który sprawia, że teoretyczny model staje się chwilowo nieadekwatny [5].

Robot mobilny o zmiennym trybie lokomocji, poruszający się zarówno w trybie stabilnym statycznie, jak i stabilnym dynamicznie, łączy zalety obu tych trybów. Konstrukcje [8] podobne do robota Ryś pozwalają na podnoszenie dużych ciężarów, przy jednoczesnym zachowaniu niewielkiego pola podstawy podczas utrzymywania dynamicznie stabilnej pozycji oraz pozwalają na precyzyjną manipulację w statycznie stabilnej pozycji. Z kolei w badaniach przeprowadzonych na robocie Ryś, które zostaną przedstawione w kolejnych częściach artykułu, przetestowano właściwości wytworzonej platformy pod względem lokomocji. W artykule opisano jej konstrukcję mechaniczną (pkt 1), a także sterowniki elektroniczne (pkt 2).

1. Konstrukcja mechaniczna

Konstrukcja robota została zaprojektowana przy spełnieniu następujących założeń:

  • dwa współosiowe koła oraz miękki zderzak, stanowiący dodatkowy punkt podparcia,
  • symetria robota w płaszczyźnie poziomej (czyli w płaszczyźnie zawierającej os kół i punkt będący geometrycznym środkiem zderzaka) – rys. 1,
  • na tyle szeroka rama, aby mogła pomieścić netbook o przekątnej ekranu 10”,
  • szerokość pozwalająca na swobodny przejazd przez ościeżnice o szerokości 80 cm,
  • zwarta, wyważona bryła o środku ciężkości w niewielkiej odległości od osi kół,
  • łatwy dostęp do wszystkich elementów robota i możliwość ich szybkiego demontazu.

1.1. Rama robota

Rama jest elementem, do którego przymocowane są koła, silniki i wszystkie podzespoły elektroniczne. Została wykonana z profili aluminiowych połączonych za pomoca nitów. Podstawe konstrukcji stanowia dwa równoległe ceowniki połączone poprzecznym katownikiem oraz osia kół.

Oś kół stanowi pret gwintowany ze stali o podwyzszonej wytrzymałosci o srednicy 10 mm. Os jest nieruchoma, przymocowana do ramy za pomoca nakretek samohamownych i dodatkowo usztywnia cała konstrukcje (rys. 2).

1.2. Koła i przeniesienie napędu

Robot porusza się na kołach rowerowych o srednicy 20”, czyli ok. 50 cm. Koła takie charakteryzuje:

  • duża wytrzymałość i sztywność,
  • niewielka masa,
  • zadowalająca precyzja wykonania,
  • łatwy montaż,
  • dostepnosc w sprzedazy.

Oś, na której zamontowane są koła, jest częścią ramy robota i jednym z najbardziej wytrzymałych elementów, spajających całą konstrukcję. Wystająca na zewnątrz robota część osi została zabezpieczona przez zaokragloną, metalową osłonę (rys. 4). Dzięki temu robot nie ma wystających ostrych elementów mogących stanowić zagrożenie dla otoczenia.

 

Każde koło jest oparte na dwóch łożyskach na osi, dzięki czemu może się obracać wokół nieruchomej osi. napęd jest przenoszony na koło przez zębatkę o 44 zębach, sztywno połączoną z piastą (rys. 3). Zębatka ta stanowi część przekładni łańcuchowej o przełożeniu 1 : 7 1/3. Mniejsze koło zębate, o sześciu zębach, znajduje się na końcu wału silnika. Jest to zębatka niestandardowa, wykonana na zamówienie (rys. 4).

Moduł silnika składa się z katownika z zamontowanym na stałe silnikiem z przekładnia planetarna o przełozeniu 1 : 36. W skład modułu wchodza takze wał napędowy, łożysko i zębatka. Moduł jest przykrecony do ramy przez dwie sruby przechodzące przez podłużne otwory, dzięki czemu mozliwa jest regulacja naciagu łancucha (rys. 5). łączne przełozenie między kołem a wałem silnika wynosi 1 : 264.

2. Sterowniki elektroniczne

Sterowniki elektroniczne odpowiadają za zasilanie silników oraz akwizycję danych przez konwersję sygnałów analogowych na cyfrowe. Schemat połączeń między podzespołami przedstawia rys. 6.

2.1. Interfejs komunikacji

Komputer PC łączy się z modułami elektronicznymi przy pomocy magistrali RS-485. Magistrala RS-485 umożliwia komunikację dwukierunkową, naprzemienną. Wsród wszystkich urządzeń podłączonych do magistrali, jedno inicjuje komunikację, a każde z pozostałych odpowiada tylko wtedy, kiedy otrzyma zapytanie skierowane do siebie. dzięki temu, w prosty sposób można uniknąć kolizji danych, czyli sytuacji, w której kilka urządzeń nadaje jednocześnie. Dla potrzeb projektu założono, że komunikację zawsze będzie inicjować komputer PC.

2.2. Sterownik silnika

Ze względu na dużą masę robota należało zaprojektować sterownik mogący sterować silnikiem mocy rzędu 100 W. Zastosowano silniki szczotkowe prądu stałego HRS-550S, z przekładnią planetarną o przełożeniu 1 : 36 (rys. 7). są one stosowane we wkrętarkach akumulatorowych, charakteryzują się bardzo dużym momentem obrotowym i stosunkowo niewielką masą.

2.2.1. Sygnały sterujące pracą silnika

Sterowanie pracą silników wymaga generowania odpowiednich sygnałów elektrycznych. W przypadku silników prądu stałego najczęściej stosuje się modulację szerokością impulsów (rys. 8). Pozwala to na pracę tranzystorów naprzemiennie w trybie zatkania bądź nasycenia z krótkim czasem przełączania, dzięki czemu moc tracona na nich jest stosunkowo niewielka, zwłaszcza w przypadku tranzystorów MOSFET.

Modulacja szerokością impulsów (Pulse-width modulation, PWM) to metoda regulacji sygnału prądowego lub napięciowego, polegająca na zmianie szerokości (wypełnienia) impulsu prostokątnego o stałej amplitudzie i o stałej częstotliwości [6].

2.2.2. Wysokoprądowy mostek H

Popularnym układem do sterowania silnikiem jest tzw. mostek H. Pozwala on na płynną regulację obrotów silnika przez zmianę wypełnienia sygnału oraz na zmianę kierunku obrotów silnika. Składa się z czterech przełączników, którymi, w tym przypadku, są tranzystory MOSFET n-kanałowe w dolnej części mostka i p-kanałowe w górnej części. Dzięki temu bramki można sterować napięciem zasilania i napięciem masy (rys. 9).

Ze wzgledu na duże zakłócenia w obwodzie zasilającym silniki szczotkowe, tzw. część mocy sterownika silnika została oddzielona od logiki przez optoizolację. dzięki temu maleje prawdopodobieństwo resetowania się mikrokontrolera sterującego mostkiem (rys. 10). Układ optoelektryczny służy do odizolowania elektrycznego mikrokontrolera od bramki tranzystora, oraz do zapewnienia odpowiednich poziomów napięć na bramkach.

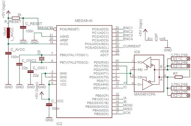
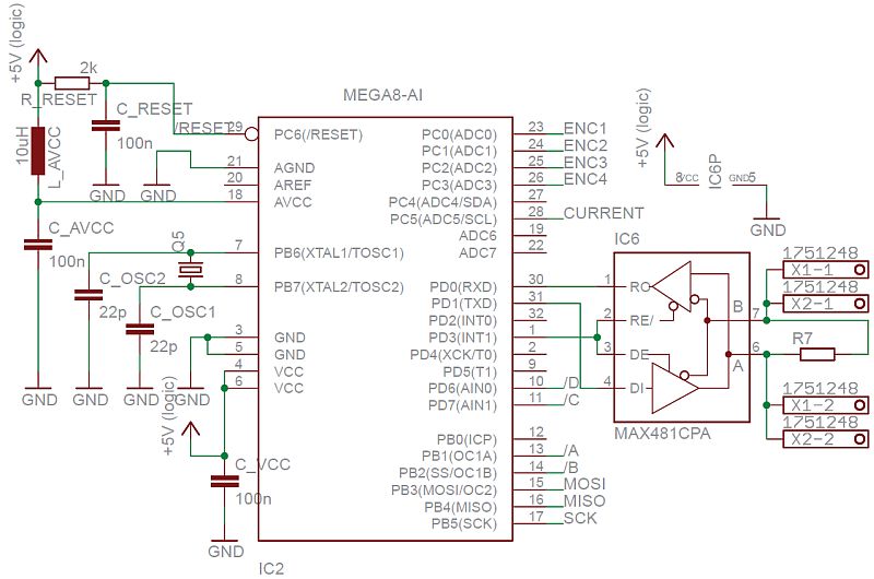
Do sterowania mostkiem oraz do komunikacji przez RS-485 zastosowano mikrokontroler AVR ATmega8 (rys. 11). Układ został tak zaprojektowany, aby możliwy był pomiar prądu płynącego przez cały mostek (rys. 12) oraz odczyt danych z dwóch enkoderów.

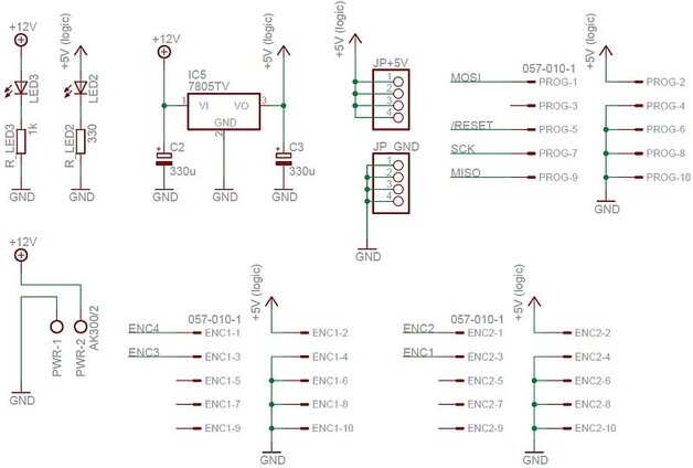
Mikrokontroler jest zasilany napięciem 5 V stabilizowanym przez regulator 7805 (rys. 13). ATmega8 ma dwa wyjścia PWM, które sterują dolnymi tranzystorami mostka. Dolne tranzystory, n-kanałowe IRFP260n mają prawie dwukrotnie krótszy czas przełączania niż tranzystory górne, p-kanałowe IRF4905, dlatego to one są sterowane sygnałem PWM o dużej częstotliwości.

Przy niskim stanie wyjścia PWM odpowiadający mu tranzystor jest otwarty, a to w połączeniu z otwartym przeciwległym tranzystorem górnym powoduje przepływ prądu przez silnik i powstanie siły elektromotorycznej. Przy wysokim stanie wyjścia PWM tranzystor dolny jest zamknięty, podczas gdy przeciwległy tranzystor górny pozostaje otwarty. W tej sytuacji mostek nie zasila silnika, który może się swobodnie obracać.

2.2.3. Enkodery

Enkodery w opisywanym robocie mierzą prędkość obrotową wału silnika. Składa się z obrotowej, czarno-białej tarczy oraz z dwóch czujników odbiciowych (A i B) światła podczerwonego. Czujniki są oddalone od osi obrotu tarczy i są przesunięte względem siebie o 90° (rys. 14). Dzięki temu, podczas obrotu tarczy na wyjściu czujników pojawiają się sygnały okresowe, przesunięte w fazie o 90°. Taka para sygnałów nazywana jest sygnałem kwadraturowym i pozwala na określenie kierunku obrotu [1; str. 14].

2.3. Jednostka inercyjna

9DOF Razor IMU firmy Sparkfun Electronics to jednostka inercyjna zawierająca trzy czujniki: akcelerometr, żyroskop i magnetometr, z których każdy mierzy daną wielkość fizyczną w trzech osiach. Mikrokontroler AVR ATMega32 umożliwia odczyt pomiarów z czujników i przesłanie ich za pomocą interfejsu RS-232. Do urządzenia został dołączony konwerter RS-232↔USB, który pozwala na podłączenie jednostki inercyjnej do portu USB komputera.

 

2.4. Wychyłomierz

Urządzenie to zostało dodane w celu przetestowania algorytmu określania kąta pochylenia robota. Dzięki niemu możliwe jest porównanie rzeczywistego kąta z kątem wyznaczonym przez filtr komplementarny. Wychyłomierz umożliwia pomiar kąta jedynie na płaskim, równym podłożu, jest to jednak wystarczające do testów. Zastosowany enkoder obrotowy o rozdzielczości 1000 impulsów na 1 obrót pozwala precyzyjnie określić rzeczywisty kąt, dzięki czemu można sprawdzić dokładność i skuteczność filtru komplementarnego (którego zastosowanie opisane zostanie w kolejnych punktach artykułu) w ruchu o różnej dynamice, zarówno przy gwałtownych, jak i powolnych zmianach kąta. Urządzenie przedstawiono na rys. 15. Po sprawdzeniu jakości określania kąta na podstawie filtru komplementarnego, wychyłomierz został odłączony i zdemontowany, gdyż ograniczał mobilność robota.

2.5. Zasilanie

Źródłem energii dla robota jest akumulator żelowy 12 V 7,2 Ah. Zasila on wszystkie urządzenia z wyjątkiem laptopa, który ma własną baterię. Akumulator robota ma dużą sprawność prądową, wystarczającą do zasilania dwóch silników o łącznej mocy ponad 200 W.

Źródło napięciowe o tak dużej wydajności prądowej staje się niebezpieczne w przypadku zwarcia, dlatego też należało wyposażyć robota w odpowiednie zabezpieczenia, chroniące przed przepływem zbyt dużego prądu. Moduł zasilania ma bezpiecznik 20 A oraz złącza, do których można podłączyć do 5 niezależnych przełączników, „stop awaryjny”. Gdy co najmniej jeden z przełączników zostanie rozwarty, tranzystory sterowników silników wchodzą w stan zatkania i mostki zostają wyłączone.

3. Podsumowanie

Robot mobilny Ryś to niezawodna platforma mobilna. Możliwa jest jej rozbudowa oraz implementacja złożonych algorytmów sterujących. Przeprowadzone doświadczenia, których wyniki zostaną zaprezentowane w kolejnych częściach artykułu, potwierdziły zdolność robota do poruszania się w dwóch trybach jazdy oraz do przechodzenia między nimi za pomocą automatycznego manewru. Dzięki odpowiednio dużej mocy silników możliwy jest najazd na równie pochyła, pokonywanie progów, uzyskiwanie dużych przyspieszeń na płaskich powierzchniach oraz pchanie obiektów o masie zbliżonej do masy robota.

Podziękowania

Tomasz Winiarski dziękuje za wsparcie otrzymane w postaci stypendium współfinansowanego przez Unię Europejską w ramach Europejskiego Funduszu Społecznego, które przyznawane jest przez Centrum Studiów Zaawansowanych Politechniki Warszawskiej w ramach projektu „Program Rozwojowy Politechniki Warszawskiej”.

Bibliografia

  1. Borenstein J., Everett H.R., Feng, L., Where am I? Sensors and Methods for Mobile Robot Positioning, The University of Michigan, 1996. 
  2. Hendzel Z., Burghardt A., Sterowanie behawioralne minirobota kołowego, [w:] Postępy robotyki. Sterowanie robotów z percepcją otoczenia, Wydawnictwa Komunikacji i Łączności, 2005.
  3. Hendzel Z., Burghardt A., Implementacja sieci Kohonena w sterowaniu behawioralnym mobilnego robota kołowego, [w:] Postępy robotyki. Sterowanie, percepcja i komunikacja, Wydawnictwa Komunikacji i Łączności, 2006.
  4. Kozłowski K., Majchrzak J., Pazderski D., Praktyczne aspekty sterowania robotów mobilnych, [w:] Postępy robotyki. Sterowanie robotów z percepcją otoczenia, Wydawnictwa Komunikacji i Łączności, 2005.
  5. Ludwików P., Statyczne oddziaływanie wybranych platform robotów na podłoże, [w:] Postępy robotyki. Przemysłowe i medyczne systemy robotyczne, 339, Wydawnictwa Komunikacji i Łączności, 2009.
  6. McComb G., The robot builder’s bonanza, McGraw-Hill/TAB Electronics, 2001.
  7. Stefańczyk M., Banachowicz K., Walęcki M., Winiarski T., Nawigacja robotem Elektron z wykorzystaniem kamery 3D i lidaru, [w:] XII Krajowa Konferencja Robotyki – Postępy Robotyki, Vol. 1, 265–274, Oficyna Wydawnicza Politechniki Warszawskiej, (3D camera and lidar utilization for mobile robot navigation), 2012.
  8. Stilman M., Olson J., Gloss W., Golem Krang: Dynamically Stable Humanoid Robot for Mobin William Gloss, IEEE International Conference on Robotics and Automation ICRA’10, IEEE, 2010.
  9. Wnuk M., Pomiary parametrów fizycznych dwukołowego robota mobilnego, [w:] Postępy robotyki. Przemysłowe i medyczne systemy robotyczne, Wydawnictwa Komunikacji i Łączności, 2005.
  10. Zieliński C., Lange J., Zielińska T., Mianowski K., Projekt i symulacja ruchu pojazdu poruszającego się na sześciu półkołach, [w:] Tchon K. (Ed.), IX Krajowa Konferencja Robotyki – Postępy Robotyki: Sterowanie, percepcja i komunikacja, Vol. 1, 255–264, Wydawnictwa Komunikacji i Łączności, Warszawa 2006.

mgr inż. Dawid Seredynski

W 2012 r. ukończył studia na Wydziale Elektroniki i Technik Informacyjnych Politechniki Warszawskiej. Był aktywnym członkiem koła robotyki „Bionik” na macierzystym wydziale, gdzie tworzył i rozwijał układy sterowania robotów mobilnych. Podsumowaniem badań prowadzonych w trakcie studiów była praca magisterska ”System sterowania dwukołowym robotem mobilnym o zmiennym sposobie lokomocji”, która została obroniona z wyróżnieniem.

dr inż. Tomasz Winiarski

Jest adiunktem w Instytucie Automatyki i Informatyki Stosowanej Politechniki Warszawskiej. Sprawuje funkcję kierownika laboratorium robotyki w macierzystym instytucie, a także opiekuna studenckiego koła naukowego "Bionik", które współtworzył i z którym organizował imprezy popularyzujące robotykę oraz realizował granty badawcze. W 2010 r. otrzymał za osiągnięcia naukowe nagrodę indywidualną drugiego stopnia JM Rektora PW, w 2011 r. wyróżnienie w konkursie Innowator Mazowsza, a takze pierwszą nagrodę w konkursie Młodzi Innowacyjni. Jego zainteresowania naukowe dotyczą z jednej strony konstrukcji i nawigacji robotów mobilnych dedykowanych do zadań usługowych, z drugiej strony specyfikacji i implementacji zadań manipulatorów i chwytaków ze szczególnym uwzględnieniem hybrydowego sterowania pozycyjno-siłowego oraz sterowania impedancyjnego.

mgr inż. Piotr Majcher

W 2012 r. ukończył studia na Wydziale Elektroniki i Technik Informacyjnych Politechniki Warszawskiej. W trakcie studiów włączał się aktywnie w działalność koła naukowego „Bionik”. Główny obszar jego zainteresowań stanowi robotyka mobilna z naciskiem na roboty sportowe, z którymi zdobył kilka nagród. Temat jego pracy magisterskiej to „Autonomiczny robot mobilny zbierający piłki do tenisą stołowego”.

mgr inż. Michał Walęcki

W latach 2004–2010 studiował na Wydziale Elektroniki i Technik Informacyjnych PW, uzyskując tytuł magistra inżyniera ze specjalnością Elektronika i Inżynieria Komputerowa. W 2010 r. rozpoczął studia doktoranckie w Instytucie Automatyki i Informatyki Stosowanej PW. Uczestniczył w wielu projektach związanych z robotyką – zarówno naukowych, jak i komercyjnych. W latach 2010–2011 pracował w IAiIS PW na stanowisku Konstruktora, obecnie od 2011 r. zajmuje stanowisko asystenta. Jego zainteresowania naukowe obejmują zagadnienia związane z planowaniem i modyfikacją on-line trajektorii manipulatora. Interesuje się również specjalizowanymi konstrukcjami robotyki mobilnej oraz sprzętowymi sterownikami do zadań robotycznych.

Konrad Banachowicz

Jest studentem Wydziału Elektroniki i Technik Informacyjnych Politechniki Warszawskiej oraz członkiem koła robotyki „Bionik”, w ramach którego zajmuje się konstrukcją układów elektronicznych na potrzeby robotów. Współpracuje przy projektach badawczych prowadzonych przez Instytut Automatyki i Informatyki Stosowanej (IAiIS) Politechniki Warszawskiej.

mgr inż. Maciej Stefańczyk

Absolwent Wydziału Elektroniki i Technik Informacyjnych Politechniki Warszawskiej. W 2010 r. uzyskał tytuł inżyniera, w 2011 r. tytuł magistra inżyniera, oba z wyróżnieniem. W 2011 r. rozpoczął pracę nad doktoratem dotyczącym zastosowania aktywnej wizji wraz z systemami opartymi na bazie wiedzy w systemie sterowania robotów. Główne zainteresowania naukowe obejmują zastosowanie informacji wizyjnej zarówno w robotyce, jak i w systemach rozrywki komputerowej.